中国特供版Flash,“特供”的竟然是夺取上亿中国用户隐私!

2018-07-14 06:04:58  来源: 财经网  编辑:zgjrzk  

  Flash这个词,用户们并不陌生,无论是曾经电脑课上苦苦学习制作的flash动画,又或者是打开网页时,经常跳出来的flash安装通知……就算搞不懂它究竟是干嘛的,你也肯定听过它的“大名”。

  虽然近几年flash的口碑有所下滑,但在各色各样的网页游戏充斥网络的当下,flash和用户之间还是保持着“零距离”。因为网页游戏和各种小游戏绝大部分都是通过Flash制作的。

  随意搜索flash,相关插件非常多。

  用户评价却不是太好……

  (注意红色箭头所指的左下角的一行字)

  没错,今天挨踢妹要给大家说的主角就是Adobe Flash Player ,它号称服务了全球13亿的用户。

  但在中国用户身上,他们还给了个“特殊待遇”,那就是搜集了中国用户的隐私。

  注意看上图中左下角的那一行小字,您已阅读并同意了服务协议,问题就出在这。

  媒体报道,Adobe公司前不久与中国一家软件代理商思杰马克丁签署了合作协议,Adobe中国用户将会被安装一个特供版Flash Player软件,该软件的用户协议中明确规定了可以搜集用户的上网隐私。

  (再看看这张图,莫名觉得讽刺)

  Adobe Flash Player国内特供版是跟重庆一家名为重橙网络科技有限公司合作的,国内特供版安装后,电脑会常驻FlashHelperService服务,且常驻系统,不可关闭。

  在特供版Flash Player软件的用户协议中,有着这样一条:“用户同意本协议,使用程序,表示重橙已经明确告知用户,在用户使用Adobe Flash Player过程中,重橙可能会通过该程序收集用户的上网信息。”

  不仅如此,协议中还写道:“重橙可能会和第三方合作向用户提供相关网络服务或者数据收集工具用以完善自身服务,在此情况下,如该第三方愿意承担隐私保护责任的,则重橙可在合理范围内对用户信息进行披露。”

  最过分的是居然还有这样的内容:“用户对此情况充分知情,且不会因此追究重橙网络的责任。”

  实在是太流氓了……赤裸裸把侵占用户隐私写进了条约里,还“严谨”地附上用户不能追究法律责任这一项。中国互联网公司中有关涉及用户隐私的情况也不少见,但如此无耻地,将侵犯隐私堂而皇之地写进用户协议中,挨踢妹还是头一次遇见。这是利用用户对Adobe的信任,欺负用户没有仔细研读协议么?

  协议如此恶劣,那么用户到底可不可以卸载FlashHelperService服务呢?答案是:不行。电脑如果检测到没有了这个服务,Flash就会停止工作。也就说,你用了中国特供版Flash,那么也必须得使用FlashHelperService服务。

  那么既然是中国特供版的,那用户下载外国版的是不是可以解决呢?答案是:不行。海外版的Flash插件加入了用户地区检测,安装过程中,检测到你的IP在大陆地区,那么它将跳转到中国官网下载“特供版”。

  如果用户已经安装了外国版,那它会直接拒绝工作。

  只要使用flash,就别想躲过这个坑。

  用户对此反应很强烈。

  如果用户不想提心吊胆地安装和使用这个国内特供版Adobe Flash Player,也有个方法,那就是在系统的区域和语言设置里,改为“中文(简体,新加坡)”。

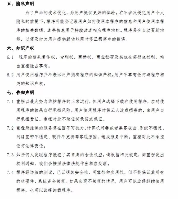
  事件被曝光后,Adobe和重橙迅速修改了用户协议,长长的隐私声明精简为仅仅一段话,只是说“在不涉及侵犯用户个人隐私的前提下, 程序可能会记录用户如何使用本程序的信息和用户使用本程序的相关数据”。

  那么,这个重橙网络到底是怎样一家公司呢?

  根据企查查的信息显示,这是一家成立于2017年11月10日的公司,注册资本为1000万人民币,法定代表人为但雨峻。

  相关新闻中,正是与Adobe的合作情况。

  而其股东上海剑圣网络科技有限公司曾因主著作权权属等问题被多次起诉。

  实际上,对于Adobe而言,Flash也在被逐渐淘汰。由于频频传出安全漏洞问题,2017年7月26日,Adobe 宣布计划终结 Flash 浏览器插件,并在2020年停止开发和分发这款插件。各大主流浏览器包括Chrome、Safari、Firefox及Edge也都列出停止支持Flash的时间表。

  数据显示,Chrome浏览器用户每天在加载的网页中包含Flash内容的比例从2014年的80%左右降至了2018年的8%。当前Flash正逐渐被HTML5替代,另外由于安全问题,多家浏览器开发商都开始在网页上限制Flash内容的播放。

  在Chrome浏览器中,每当你打开Flash内容,Chrome还会跳出一段安全警告。

  国内不少网站也停止使用flash,用HTML5代替。

  曾几何时,Adobe是一家集视频处理、后期制作等多种应用于一身的牛逼公司,PS知道吧?Photoshop,这款软件甚至创造了一个互联网词汇。早在上世纪90年代的电脑城中,北京的中关村也好,上海的百脑汇也罢,前来攒机组装电脑的人们都会看到店家橱窗里放着一摞摞大大的纸盒,这是Adobe公司软件的包装盒,精美大方,虽然里面只有几张薄薄的光盘,但售价却高达数千甚至上万元。

  那时候还没有“张江男”,当年电脑高手们会指着橱窗对身边的小弟们说,“知道这软件不,可牛逼了,最便宜的也得好几千!”

  近20年过去了,曾经“高大上”的Adobe怎么成了如今这个可憎的模样。


财经网
中国金融智库
关于我们 - 广告服务 - 投稿启示 - 法律声明 - 免责条款 - 隐私保护 - 招贤纳士 - 联系我们
http://www.zgjrzk.com.cn/ All Rights Reserved.
中华人民共和国电信与信息服务经营许可证:京ICP备12005133号
版权所有:中国金融智库 sitemap
中国金融智库法律顾问:海勤律师事务所 王勇 合伙人 律师
中国金融智库 电话:8610-56225227/28/29/30 传真:010-51017316